New energy automobile electronic water pump temperature control system and electrostatic surge prote
In the wave of rapid development of new energy vehicles, electronic water pumps, as the "intelligent heart" of the thermal management system, control the temperature fluctuation of the core components within ±2 ° C by accurately regulating the flow of coolant, ensuring that the core components such as batteries and motors are always in the best temperature range of 15-45 ° C, saving 60% energy compared with traditional water pumps, and breaking through 20,000 hours of life. It also supports 0-10,000 RPM wide stepless speed regulation to adapt to extreme conditions.
Electronic water pump temperature control system analysis

The system monitors the temperature of the battery, motor and other components in real time through the temperature sensor. After the data is transmitted to the main control unit ECU for analysis, the ECU adjusts the speed of the electronic pump through the PWM signal driven by the motor to accurately control the coolant flow. Coolant through the circulation path (radiator, diverter valve) heat or heat key components, while optional pressure or flow sensors, through closed-loop control, the system can respond to temperature changes in real time, and finally achieve the temperature in the best range (15-45 ° C) dynamic balance.
Electrostatic surge protection for each link of electronic water pump system
l Power module 12/24/48V
Reference standards: ISO 10605:2008 "Road vehicles - Test method for electrical disturbance caused by electrostatic discharge", ISO7637-25A /5B (Load Dump). Leiditech Electronics has accumulated profound technical experience in standard complexity analysis, test equipment adaptation, protection scheme design optimization and cost control.
Leiditech is equipped with a professional-grade EMC laboratory, which can quickly provide device combination recommendations and free pre-test services for specific test parameters provided by customers (such as pulse energy and internal resistance of ISO 7637-25A /5B), significantly shortening the design iteration cycle. Through early verification, you can avoid the risk of certification failure caused by parameter adaptation problems, and help customers efficiently pass the certification and accelerate the market.


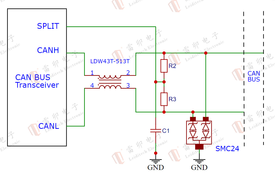
l Communication interface (CAN bus)
CAN interface electrostatic filtering scheme, Leiditech adopts multi-channel integrated device SMC24 (through AEC-Q101 certification), capacitance <50pF, the use of common mode inductor LDW43T-513T to suppress common mode interference, can ensure signal integrity, through the electrostatic test. Meet: IEC61000-4-2, grade 4, contact discharge 30kV, air discharge 30kV.
CAN interface surge protection, Leiditech uses low residual voltage TSS P0300SD(AEC-Q101), effectively protect the interface, TSS reaction time is ns level, not only can prevent surge, but also anti-static, and ensure signal integrity. Meet IEC61000-4-2, electrostatic level 4, contact discharge 8kV, air discharge 15kV; IEC61000-4-5 Surge 10/700μs, 8KV.
l Drive circuit and motor protection
Reference standards: IEC61000-4-4 (EFT), IEC61000-4-5 (Surge)
At the motor end, Lei recommends using a rectifier diode (such as 1N4007, which can select a rectifier diode with higher current rating according to the motor drive current) to absorb the back electromotive force; RC absorption networks (such as "series 100Ω resistors and 470nF capacitors") suppress voltage spikes. It is necessary to verify whether the cutoff frequency matches the frequency band of the motor back electromotive force by simulation or actual measurement.
Driver chip (such as MC33931) : VIN power end Lei MAO recommends parallel TVS diode SMBJ28CA to do basic surge protection.
|
雷卯针对汽车电子水泵温控系统常见端口防护推荐料号 |
|||||
|
Component Type |
Brand |
Part Number |
Description |
Package |
Applications |
|
TVS Diode |
Leiditech |
SM8S24CA |
24V,6.6KW,Bi |
DO-218AB |
12V汽车电源抛负载 |
|
TVS Diode |
Leiditech |
SM8S36CA |
36V,6.6KW,Bi |
DO-218AB |
24V汽车电源抛负载 |
|
ESD Diode |
Leiditech |
GBLC24C |
24V,Bi,1pF,8A |
SOD-323 |
4-20mA传感器静电防护 |
|
ESD Diode |
Leiditech |
SMC12 |
12V,Bi,35pF,10A |
SOT-23 |
SPI/I2C接口静电防护 |
|
ESD Diode |
Leiditech |
SMC24 |
24V,Bi,30PF,9A |
SOD-323 |
CAN接口的静电防护 |
|
TSS Diode |
Leiditech |
P0300SD |
25V,50PF |
SMB |
CAN接口静电浪涌防护 |
|
Rectifier Diode |
Leiditech |
1N4007 |
1000V,1A IF(AV) |
SOD-323 |
根据电机驱动电流选择合适的整流管防反电动势 |
|
TVS Diode |
Leiditech |
SMBJ28CA |
28V,600W,Bi |
SMB |
适用于24V电源浪涌保护 |
|
common mode choke |
Leiditech |
LDW43T-513T |
28002 51UH |
SMD 4.5*3.2*2.6 |
CAN接口滤波 |
Electronic water pump temperature control system is the core of new energy vehicle thermal management, and its intelligence and reliability directly determine vehicle performance and safety. The electrostatic surge protection solution of LeIMO Electronics provides full link protection from power supply to signal for electronic water pump through targeted design, and helps the design of electronic water pump temperature control system to meet EMC standards.
Leiditech is committed to becoming a leading brand in the supply of electromagnetic compatibility solutions and components, supplying ESD, TVS, TSS, GDT, MOV, MOSFET, Zener, inductors and other products. Leiditech has an experienced R & D team, can provide personalized customized services according to customer needs, to provide customers with the best quality solutions.
Leave a Reply
- Circuit Protection Primer: The Art of Shielding from ESD to Surge
- Load Dump Protection for Automotive Electronics: The "Core Bulletproof Vest" for Electronic Systems
- Regarding the domestic substitution of PESD5VOHS-SF and ESD7501MUT5G with ULCO521CLV
- Component-Level ESD vs. System-Level ESD — A Must-Know for Hardware Engineers
